Blog
J-Y86181 – ilirski

Uvod
Haplogrupa J2b2-Y86181 je, prema proračunu YFull-projekta, formirana prije između 5000 i 2400 godina, dok se TMRCA (najbliži drevni zajednički predak) svih pripadnika ove haplogrupe procjenuje da je živio prije između 4000 i 2300 godina. Filogenetski niz ove haplogrupe izgleda ovako: J2b2-M241>L283> Z638>Z1297>Y27522>Y23094>Y86181.
Grana Y86181 se danas na Balkanu jedino nalazi među pojedinim geografski izolovanim plemenima.
Ovo su apsolutno stabilni markeri ove grane:
| hp | opis | DYS393 | DYS19 | DYS391 | DYS426 | DYS392 | DYS454 | DYS448 | YCAII | DYS456 |
| Sve dostupne J-Y86181 | modalni | 12 | 15 | 10 | 11 | 11 | 11 | 19 | 19-20 | 13 |
Porijeklo
Grana Y86181 se nalazi nizvodno od matične haplogrupe J2b2-M241 koja svoju najvišu frekvenciju posjeduje na području zapadnog i južnog Balkana. Jedna od pretpostavki u vezi šire rasprostranjenost haplogrupe J2b2-M241 na području jugoistočne Evrope je da je riječ o posljedici migracionih talasa sa prostora Male Azije za vrijeme neolita (Karachanak et al. 2013). Međutim, ova haplogrupa posjeduje vrlo nizak Y-STR diverzitet na području Balkana, što dovodi u pitanje neolitsku ekspanziju kao objašnjenje njene visoke rasprostranjenosti na Balkanskom poluostrvu. Iako haplogrupa J2b2-M241 svjedoči o jednoj starijoj ekspanziji na području Apeninskog poluostrva i Anadolije, njeno prisustvo na Balkanu bi se prije moglo positovjetiti sa drugim, sebi svojstvenim, migracionim ekspanzijama (Battaglia et al. 2008).
Grana J2b2-L283 koja se nalazi nizvodno od M241 i uzvodno od Y86181 je prema YFull-u formirana prije oko 9700 godina dok se njen TMRCA (najbliži drevni zajednički predak) procjenjuje da je živio prije oko 5700 godina. Ova grana pretstavlja najvjerovatnije jednu izolovanu granu od ostatka haplogrupe J2b2-M241 koja je sa područja Irana ili istočne Anadolije migrirala na područje crnomorskih stepa gdje je postepeno apsorbirana u indo-evropsku kulturu. Indo-evropski karakter grane L283, a samim tim i uzvodne grane Y86181, ukazuje i rasprostranjenost širom evropskog kontinenta kao i prisutnost pararelnih grana u centralnoj Aziji i na Indijskom subkontinentu (Sengupta et al. 2006). Na širenje grana nizvodno od L283 na Balkansko poluostrvo ukazuje i činjenica da najstariji DNK uzorak na Balkanu koji je pozitivan na ovu granu (uzorak iz Velikog Vanika u Dalmaciji) datira tek iz perioda bronzanog doba, kao i značajna stepska autosomalna komponenta istog uzorka. Značajan je i primjes mitohondrijskih (mtDNK) haplogrupa koje su tipične za prostor evroazijskih stepa, na što ukazuje da se u bronzanodobnoj nekropoli u Velikom Vaniku nalaze posmrtni ostatci populacije koja je po svemu sudeći indoevropskog porijekla, prije svega proto-ilirskog ili ilirskog.
Odvajanje od bratskih grana (oko 1600 p.n.e)
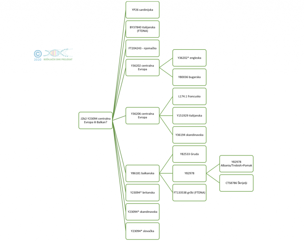
Grana Y86181 se na prostoru Evrope prema YFull-u razdvaja od grane Y23094 zajedno sa ostalim pararelnim granama u periodu oko 1600. godine p.n.e. Pararelne ogranci su:
- J-YP26 – Italija (Sardinija)
- J-FT204243 – Njemačka (Baden Württemberg)
- J-Y36202 – Engleska i Bugarska (Plovdiv)
- J-Y36206 – Francuska (Tarn), Italija, Švedska (Kronobergs län i Västra Götalands län)
- J-Y86181 – Balkan (Albanija (Skadar), Sandžak, Srbija i Bugarska)
- J-Y23094* – Britanija (Devon)
- J-Y23094* Švedska (Örebro län)
- J-Y23094* Slovačka (Nitriansky kraj)

Teoretska putanja kretanja podgrana Y23094 zasnovana na rezultatima Yfull projekta u projekciji Phylogeographera-a

Teoretska putanja kretanja podgrana Y23094 zasnovana na rezultatima Yfull i FTDNA labaratorije u projekciji Bošnjačkog DNK projekta
Nastanak (oko 1200 p.n.e)
Balkanska grana J2b2-Y86181 je prema projekciji YFull-projekta formirana u periodu oko 1200. godine p.n.e. Ova grana je najvjerovatnije formirana negdje na prostoru današnjeg zapadnog Balkana.
Y86181 kao proto-ilirska na Balkanu? (nakon 900 god. p.n.e)
Prema danas općeprihvaćenoj Kurganskoj hipotezi, su se indo-evropski jezici u postepenim intervalima sa prostora evroazijskih tj. pontskih stepa širili prema zapadnoj Evropi i centralnoj i južnoj Aziji. (Anthony, 2007). Proto-Iliri su naseljavajući prostor zapadnog Balkana u bronzanom dobu introducirali kulturu tumulusa tj. način sahranjivanja pod tumulima odnosno kurganima. Ovaj način sahranjivanja je karakterističan za grobove poistovjećene sa indo-evropskom Jamna kulturom na stepama crnomorske obale (Hammond, 1976).

Tumuli na području Glasinca u Bosni i Hercegovini. Izvor: Wikimedia Commons
Haplogrupa J2b2-Y86181 bi s time u vezi sa ostalim bratskim granama čiji potomci danas žive širom Evrope, mogla dijeliti zajedničko indoevropsko porijeklo. Treća mogućnost je da prisustvo grana nizvodno od L283 u centralnoj i zapadnoj Evropi ukazuje na širenje ka sjeveru i zapadu za vrijeme rimske ekspanzije i upotrebom vojnika i robova stečenim na Balkanu (Magoon et al. 2013). Postoji i vjerovatnoća da je Y86181 činila sastavni dio populacija unutar Halštatskog kulturnog kompleksa i da se prema Balkanu širila sa geografskom ekspanzijom Halštatske kulture. Postoji i mogućnost da je Y86181 dočakela halštatske migrante (E-V13 i R-BY611) na Balkanu, što bi podrazumijevalo da je balkanski J2b nosilac ilirskog jezika.
Na zapadnom Balkanu, sa epicentrom na području današnje Bosne i Hercegovine, se u bronzanom i starijem željeznom dobu formirala ilirska Glasinačka kultura (1200. do 700. godine p.n.e.), čiji su glavni nosioci identifikovani kao ilirsko pleme Autarijati (Mesihović, 2014). Glasinačka kultura je činila sastavni dio istočne zone Halštatske kulture, koja se tradicionalno definira da je obuhvatala područje od istočnih dijelova Alpa do Dunava. Halštatski sustav vladajuće društvene organizacije se svojevremeno prostirao i kroz Dinarske alpe, uključujući i prostor Glasinca i šireg glasinačkog kompleksa (Kristiansen, 1998). Iliri se pri tome kao historijska kategorija počinju javljati u kasnom razdoblju halštatatske epohe.

Naseljavanje proto-Ilira na Balkan, prema Benac, A. Wilkes, J. J. i Konstam, A. Izvor: Wikimedia Commons
Nakon naseljavanja Balkanskog poluostrva od strane proto-Ilira su pripadnici grane Y86181 bili sastavni dio jednog ili više od danas poznatih ilirskih plemena. Mi danas ne znamo koje ili koja su to plemena, međutim, kako bude napredovala arheogenetika, više ćemo informacija imati u budućnosti.
Podgrane

Među potomcima J-Y86181 na Balkanu danas nalazimo sljedeće grane:
- Y82533* pronađenu kod plemena Gruda u Crnoj Gori i Sandžaku
- Y82978 pronađenu kod plemena Škrijelji u Crnoj Gori i Sandžaku, kao i kod jedne porodice Pomaka u Bugarskoj koji su porijeklom iz Albanije
- FT133538 (utvrđen preko FTDNA) kod jedne porodice u Grčkoj
Autor: Usame Zukorlić, koordinator Bošnjačkog DNK projekta
Reference
Jedna misao o "J-Y86181 – ilirski"
Komentariši
Morate biti prijavljeni da biste objavili komentar.
Very interesting and informative post. I recently did a whole genome sequencing test with Dante Labs and got my results interpreted by YFULL. I ended up splitting lineage J-Y36202 by sharing SNP J-Y182183. The interesting thing is, my paternal line traces back to what is now Belgium (the Belgian sample's mine in the picture I've attached.)